住房和城乡建设部发布一批国家标准和行业标准

发布时间:2020-01-09 14:57 来源:住建小云通

近日,住房和城乡建设部发布了《天然气液化工厂设计标准》、《村庄整治技术标准》两项国家标准和《预应力混凝土结构抗震设计标准》、《建筑楼盖振动舒适度技术标准》、《雷达法检测混凝土结构技术标准》、《城市园林绿化监督管理信息系统工程技术标准》、《建筑防护栏杆技术标准》、《地铁快线设计标准》、《民用建筑修缮工程施工标准》等七项行业标准。标准文件详情如下。


国家标准

《天然气液化工厂设计标准》


《天然气液化工厂设计标准》为国家标准,编号为GB51261-2019,自2019年12月1日起实施。其中,第4.0.5、9.3.2条为强制性条文,必须严格执行。

第4.0.5条:地区输油、输气管道不得穿越天然气液化工厂厂区,公路和地区架空电力线路严禁穿越天然气液化工厂生产区。

第9.3.2条:工艺设备或管道内排放的液化天然气、其他液化烃和可燃液体应密闭回收,并应进行安全处理,严禁就地排放或排入封闭的排水沟(管)内。

 

标准全文下载链接:

http://www.mohurd.gov.cn/wjfb/202001/t20200108_243452.html

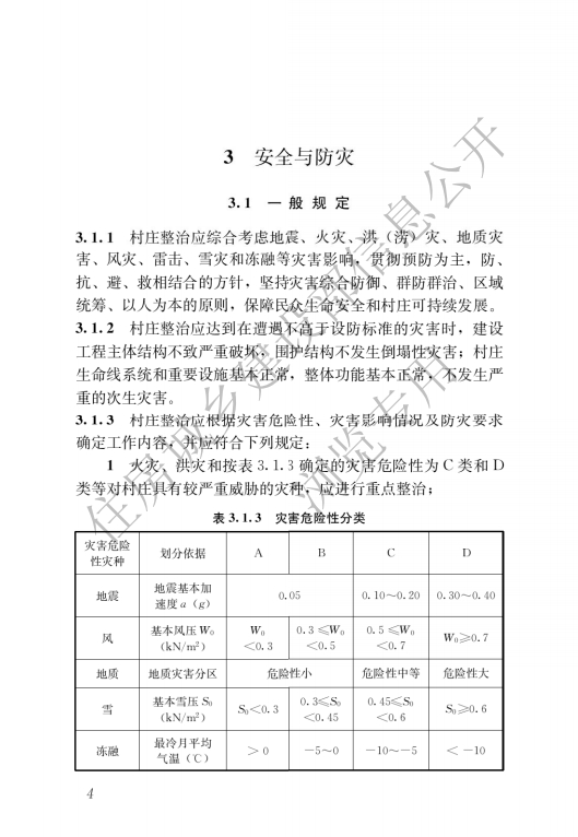
《村庄整治技术标准》

 

《村庄整治技术标准》为国家标准,编号为GB/T50445-2019,自2020年1月1日起实施。

 

标准全文下载链接:

http://www.mohurd.gov.cn/wjfb/202001/t20200108_243454.html


行业标准

《预应力混凝土结构抗震设计标准》

 

《预应力混凝土结构抗震设计标准》为行业标准,编号为JGJ/T140-2019,自2020年2月1日起实施。

 

标准全文下载链接:

http://www.mohurd.gov.cn/wjfb/202001/t20200108_243451.html


《建筑楼盖振动舒适度技术标准》

 

《建筑楼盖振动舒适度技术标准》为行业标准,编号为JGJ/T441-2019,自2020年1月1日起实施。

 

标准全文下载链接:

http://www.mohurd.gov.cn/wjfb/202001/t20200108_243453.html

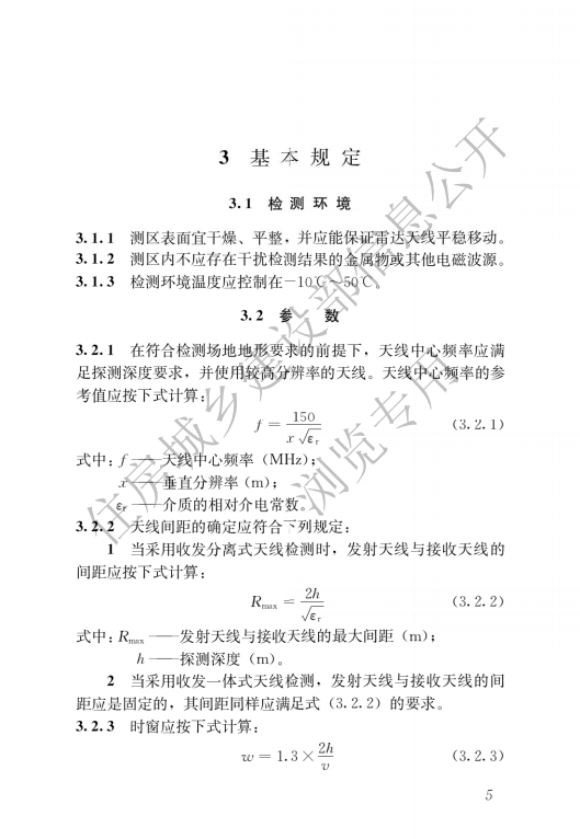
《雷达法检测混凝土结构技术标准》

 

《雷达法检测混凝土结构技术标准》为行业标准,编号为JGJ/T456-2019,自2020年3月1日起实施。

 

标准全文下载链接:

http://www.mohurd.gov.cn/wjfb/202001/t20200108_243455.html


《城市园林绿化监督管理信息系统工程技术标准》

 

《城市园林绿化监督管理信息系统工程技术标准》为行业标准,编号为CJJ/T302-2019,自2020年3月1日起实施。

标准全文下载链接:

http://www.mohurd.gov.cn/wjfb/202001/t20200108_243456.html

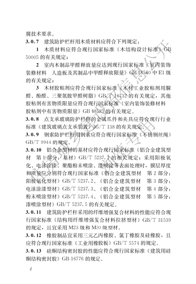
《建筑防护栏杆技术标准》

《建筑防护栏杆技术标准》为行业标准,编号为JGJ/T470-2019,自2020年6月1日起实施。

标准全文下载链接:

http://www.mohurd.gov.cn/wjfb/202001/t20200108_243457.html


《地铁快线设计标准》

《地铁快线设计标准》为行业标准,编号为CJJ/T298-2019,自2020年3月1日起实施。

标准全文下载链接:

http://www.mohurd.gov.cn/wjfb/202001/t20200108_243458.html


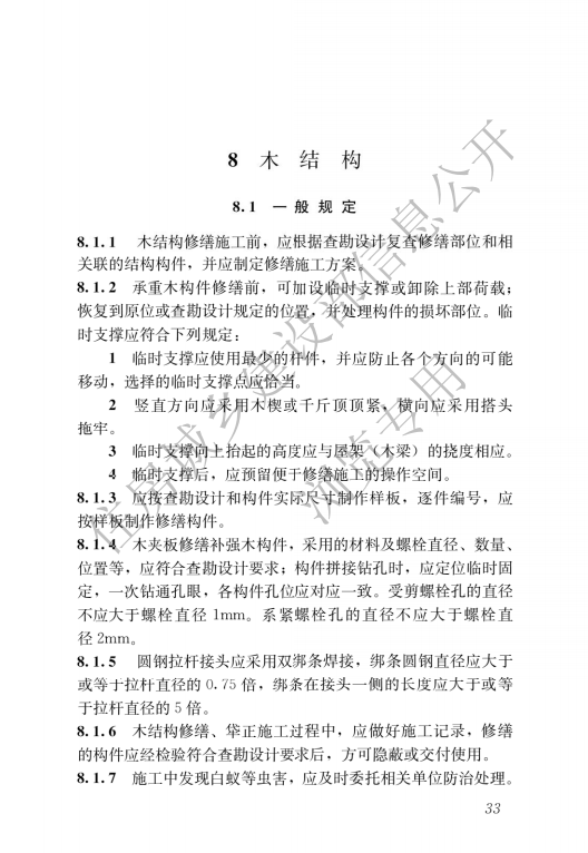
《民用建筑修缮工程施工标准》

《民用建筑修缮工程施工标准》为行业标准,编号为 JGJ/T112-2019,自2020年3月1日起实施。

标准全文下载链接:

http://www.mohurd.gov.cn/wjfb/202001/t20200108_243459.html

行业聚焦

  • 2026-04-17 一周要闻

    一周住建要闻(2026.4.13-4.17)

    查看全文

推荐资讯

  • 一周住建要闻(2026.4.13-4.17)

  • 广东省住房和城乡建设厅关于广东省乡村建设工匠职业社会培训评价组织的公示

  • 广东省住房和城乡建设厅关于《2026年广东省工程建设标准制订修订计划》的公示

  • 广东省住房和城乡建设厅生态环境保护具体牵头事项清单