住房和城乡建设部发布一批国家标准

发布时间:2019-12-16 14:23 来源:住建小云通

近日,住房和城乡建设部发布了《建筑给水排水设计标准》、《微波集成组件生产工厂工艺设计标准》、《钢铁企业冷轧厂废液处理及利用设施工程技术标准》等8项国家标准。

《建筑给水排水设计标准》

《建筑给水排水设计标准》为国家标准,编号为GB50015-2019,自2020年3月1日起实施。

其中强制性条文(节选)有:

3.1.2:自备水源的供水管道严禁与城镇给水管道直接连接。

3.1.3:中水、回用雨水等非生活饮用水管道严禁与生活饮用水管道连接。

3.1.4:生活饮用水应设有防止管道内产生虹吸回流、背压回流等污染的措施。

3.3.4:卫生器具和用水设备等的生活饮用水管配水件出水口应符合下列规定:

1.  出水口不得被任何液体或杂质所淹没;

2.  出水口高出承接用水容器溢流边缘的最小空气间隙,不得小于出水口直径的2.5倍。

3.3.13:严禁生活饮用水管道与大便器(槽)、小便斗(槽)采用非专用冲洗阀直接连接。

点击此处查看标准全文

《微波集成组件生产工厂工艺设计标准》

《微波集成组件生产工厂工艺设计标准》为国家标准,编号为GB51385-2019,自2019年12月1日起实施。

其中强制性条文有:

4.2.3:生产厂房内设置中间仓库时,应符合下列规定:

1.  甲、乙类中间仓库应靠外墙布置,储量不应超过24h的需要量;

2.  设置甲、乙、丙类中间仓库时,应采用防火墙和耐火极限不低于1.5h的不燃性楼板与生产作业部位分隔。

点击此处查看标准全文

《钢铁企业冷轧厂废液处理及利用设施工程技术标准》

《钢铁企业冷轧厂废液处理及利用设施工程技术标准》为国家标准,编号为GB51383-2019,自2019年12月1日起实施。

其中强制性条文(节选)有:

3.0.11:酸液净化区域、碱液净化区域、钝化液处理区域、电镀液处理区域、酸储罐区、酸泵区、焙烧炉炉顶区域、药剂堆放区必须设置安全喷淋装置。

5.1.16:混酸再生站房内燃气总管快速切断阀区域、各烧嘴区域、脱硝装置区域、吸收塔区域、酸储罐区域必须设置固定式危险气体泄露检测及报警装置。

5.2.4:储存罐区必须设置收集、储存和排除积液措施,储存容积必须大于最大一台储罐容积。

9.2.25:含铬废水调节池必须加盖密封,并应设置废气收集及洗涤设施。

点击此处查看标准全文

《锦纶工厂设计标准》

《锦纶工厂设计标准》为国家标准,编号为GB/T50639-2019,自2019年12月1日起实施。


点击此处查看标准全文


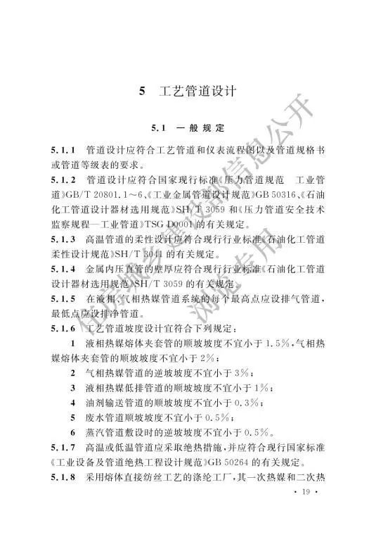
《涤纶工厂设计标准》

《涤纶工厂设计标准》为国家标准,编号为GB/T50508-2019,自2019年12月1日起实施。


点击此处查看标准全文

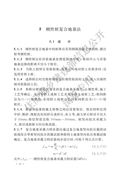
《石油化工大型设备吊装现场地基处理技术标准》

《石油化工大型设备吊装现场地基处理技术标准》为国家标准,编号为GB/T51384—2019,自2019年12月1日起实施。

点击此处查看标准全文

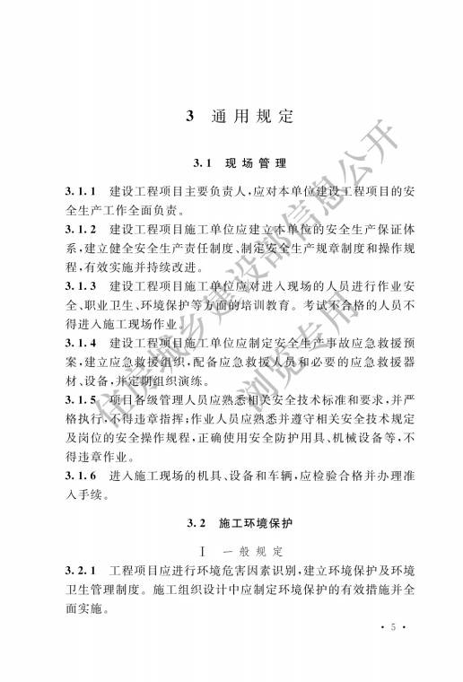
《石油化工建设工程施工安全技术标准》

《石油化工建设工程施工安全技术标准》为国家标准,编号为GB/T50484—2019,自2019年12月1日起实施。

点击此处查看标准全文

《铁路罐车清洗设施设计标准》

《铁路罐车清洗设施设计标准》为国家标准,编号为GB/T50507—2019,自2020年4月1日起实施。

点击此处查看标准全文

行业聚焦

  • 2026-04-17 一周要闻

    一周住建要闻(2026.4.13-4.17)

    查看全文

推荐资讯

  • 一周住建要闻(2026.4.13-4.17)

  • 广东省住房和城乡建设厅关于广东省乡村建设工匠职业社会培训评价组织的公示

  • 广东省住房和城乡建设厅关于《2026年广东省工程建设标准制订修订计划》的公示

  • 广东省住房和城乡建设厅生态环境保护具体牵头事项清单