住建小云通 - zjiansys.com
深耕教育培训市场,大力开创行业培训,一站式服务智能型管家式企业
在线实时报名,全天信息提醒,定制培训课程,最新行业资讯。
3月25日,住建部发布5项行业标准,自2022年5月1日起实施。
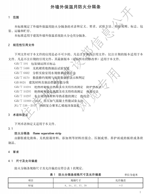
行业标准 《城市轨道交通站台屏蔽门》 《外墙外保温用防火分隔条》 《城市轨道交通计轴设备技术条件》 《城市道路清扫保洁与质量评价标准》 《低地板有轨电车车辆通用技术条件》 《城市轨道交通站台屏蔽门》 现批准《城市轨道交通站台屏蔽门》为城乡建设行业产品标准,编号为CJ/T236-2022,自2022年5月1日起实施。原《城市轨道交通站台屏蔽门》(CJ/T236-2006)同时废止。 《外墙外保温用防火分隔条》 现批准《外墙外保温用防火分隔条》为建筑工业行业产品标准,编号为JG/T577-2022,自2022年5月1日起实施。 《城市轨道交通计轴设备技术条件》 现批准《城市轨道交通计轴设备技术条件》为城乡建设行业产品标准,编号为CJ/T543-2022,自2022年5月1日起实施。 《城市道路清扫保洁与质量评价标准》 现批准《城市道路清扫保洁与质量评价标准》为行业标准,编号为CJJ/T126-2022,自2022年5月1日起实施。原行业标准《城市道路清扫保洁质量与评价标准》(CJJ/T126-2008)同时废止。 《低地板有轨电车车辆通用技术条件》 现批准《低地板有轨电车车辆通用技术条件》为城乡建设行业产品标准,编号为CJ/T417-2022,自2022年5月1日起实施。原《低地板有轨电车车辆通用技术条件》(CJ/T417-2012)同时废止。





随时掌握身边大事
轻松了解行业动态
权威真实可信赖
最全面的信息内容
高效解决培训难题
无需停工,随时随地学习
关注“广东省瀚建小云通信息科技有限公司”微信公众号,查看更多资讯