住建部发布《住房和城乡建设领域自由贸易试验区“证照分离”改革全覆盖试点实施方案》

发布时间:2019-12-09 15:29 来源:住建小云通


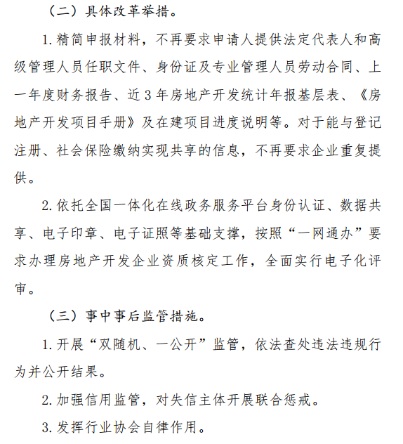
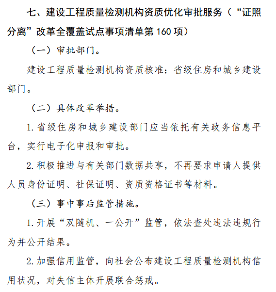
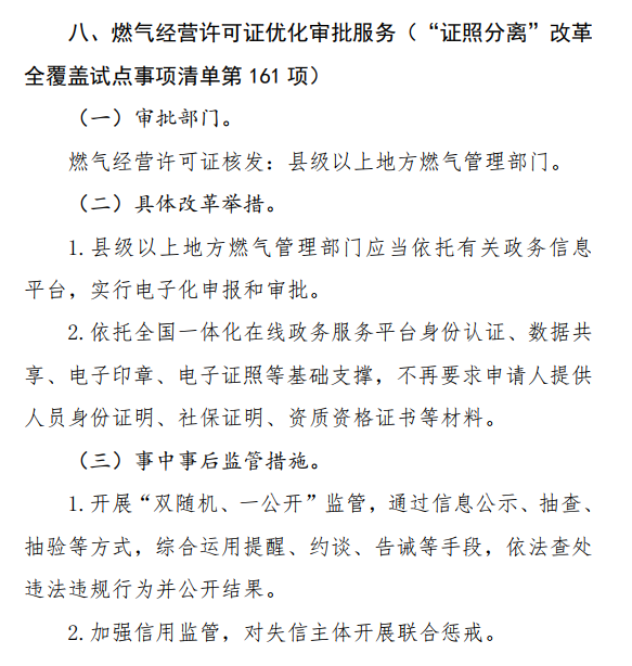
        2019年11月15日,国务院发布《国务院关于在自由贸易试验区开展“证照分离”改革全覆盖试点的通知》(国发〔2019〕25号),提出自2019年12月1日起,在上海、广东、天津、福建、辽宁、浙江、河南、湖北、重庆、四川、陕西、海南、山东、江苏、广西、河北、云南、黑龙江等自由贸易试验区,对所有涉企经营许可事项实行全覆盖清单管理,按照直接取消审批、审批改为备案、实行告知承诺、优化审批服务等四种方式分类推进改革。


        为贯彻落实《国务院关于在自由贸易试验区开展“证照分离”改革全覆盖试点的通知》(国发〔2019〕25号),近日,住房和城乡建设部制定发布了《住房和城乡建设领域自由贸易试验区“证照分离”改革全覆盖试点实施方案》(建办法函〔2019〕684号),对住房和城乡建设领域涉企经营许可事项实行全覆盖清单管理,按照直接取消审批、实行告知承诺、优化审批服务3种方式分类推进改革,具体改革举措详见下文。


住房和城乡建设部网站发布文件通知链接(含附件下载):http://www.mohurd.gov.cn/wjfb/201912/t20191202_242934.html



行业聚焦

  • 2026-04-21 热点新闻

    市住房城乡建设局组织城镇老旧住房原拆原建自主更新现场观摩暨工作座谈会

    查看全文

推荐资讯

  • 市住房城乡建设局组织城镇老旧住房原拆原建自主更新现场观摩暨工作座谈会

  • 广州市新型建筑工业化联席会议办公室印发《广州市推进新型城市基础设施建设打造韧性城市行动方案》

  • 一周住建要闻(2026.4.13-4.17)

  • 广东省住房和城乡建设厅关于广东省乡村建设工匠职业社会培训评价组织的公示