首页
行业快讯
培训中心
直播课程
网课培训
精讲学习
考前练习
培训讲师
面授培训
培训资讯
证书查询
考试中心
招聘大厅
会员服务
下载专区
会员等级服务
帮助中心
更多分站
登录
登录
|
注册
企业登录
您的位置:
首页
行业快讯
新闻详情
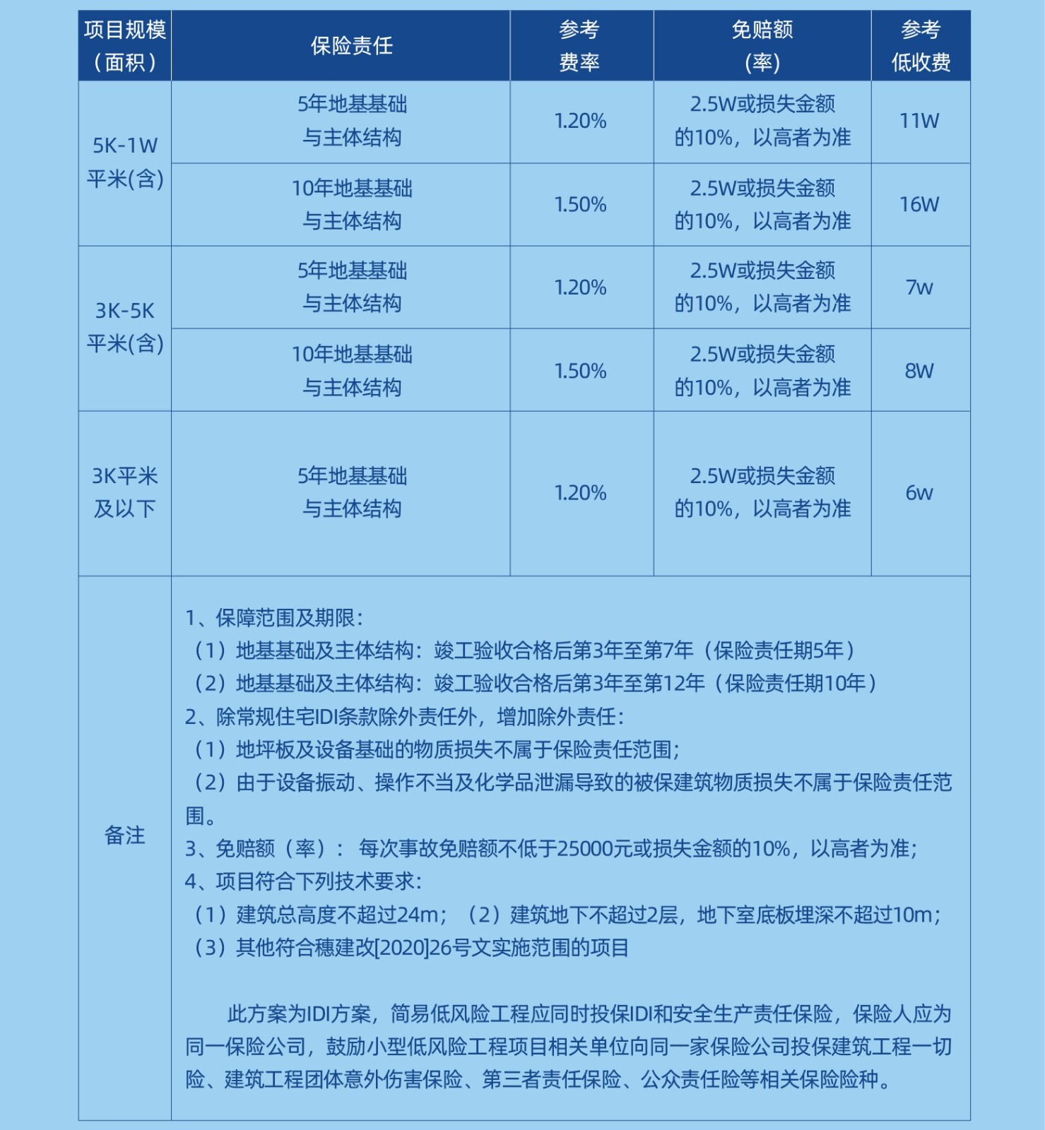
《广州市建设工程质量安全保险宣传册》出炉
发布时间:2022-03-03 09:50
来源:住建小云通
1070
0
二维码
-分享-
用微信扫描二维码分享好友和朋友圈
行业聚焦
2026-04-17
一周要闻
一周住建要闻(2026.4.13-4.17)
查看全文
推荐资讯
一周住建要闻(2026.4.13-4.17)
广东省住房和城乡建设厅关于广东省乡村建设工匠职业社会培训评价组织的公示
广东省住房和城乡建设厅关于《2026年广东省工程建设标准制订修订计划》的公示
广东省住房和城乡建设厅生态环境保护具体牵头事项清单
热点资讯
随时掌握身边大事
轻松了解行业动态
优选内容
权威真实可信赖
最全面的信息内容
住建网课
高效解决培训难题
无需停工,随时随地学习
扫一扫,关注我们
微信公众号
关注“广东省瀚建小云通信息科技有限公司”微信公众号,查看更多资讯
联系我们
热线电话
020-38556683
QQ客服
2083287757
2041005127
意见反馈
您的每一条意见,我们都会认真对待
多方式登录
密码登录
扫码登录
登录
忘记密码
还没注册账号?
点击注册